首页
新闻宣传
综合要闻
工作动态
韶州视点
镇街风采
信息公开
通知公告
组织机构
领导讲话
党纪法规
预决算公开
廉政教育
审查调查
案件实录
廉政楷模
廉政时评
交流探讨
廉政文化
廉政文苑
廉政视图
廉政基地
粤北优秀家风
史海钩沉
下载中心
投诉举报
专题专栏
学习贯彻落实习近平总书记视察广东重要讲话精神
学习宣传贯彻党的十九大
学习贯彻党的十九届四中全会精神
学习贯彻《中国共产党纪律处分条例》
韶关市巡察工作专栏
扶贫领域腐败和作风问题专项治理
惩治涉黑涉恶腐败和“保护伞”
形式主义官僚主义曝光区
韶关日报 党建·党廉专版
党纪新视角
廉政法规知识测试
您现在的位置:
首页
>
专题专栏
>
学习贯彻《中国共产党纪律处分条例》
学习贯彻《中国共产党纪律处分条例》
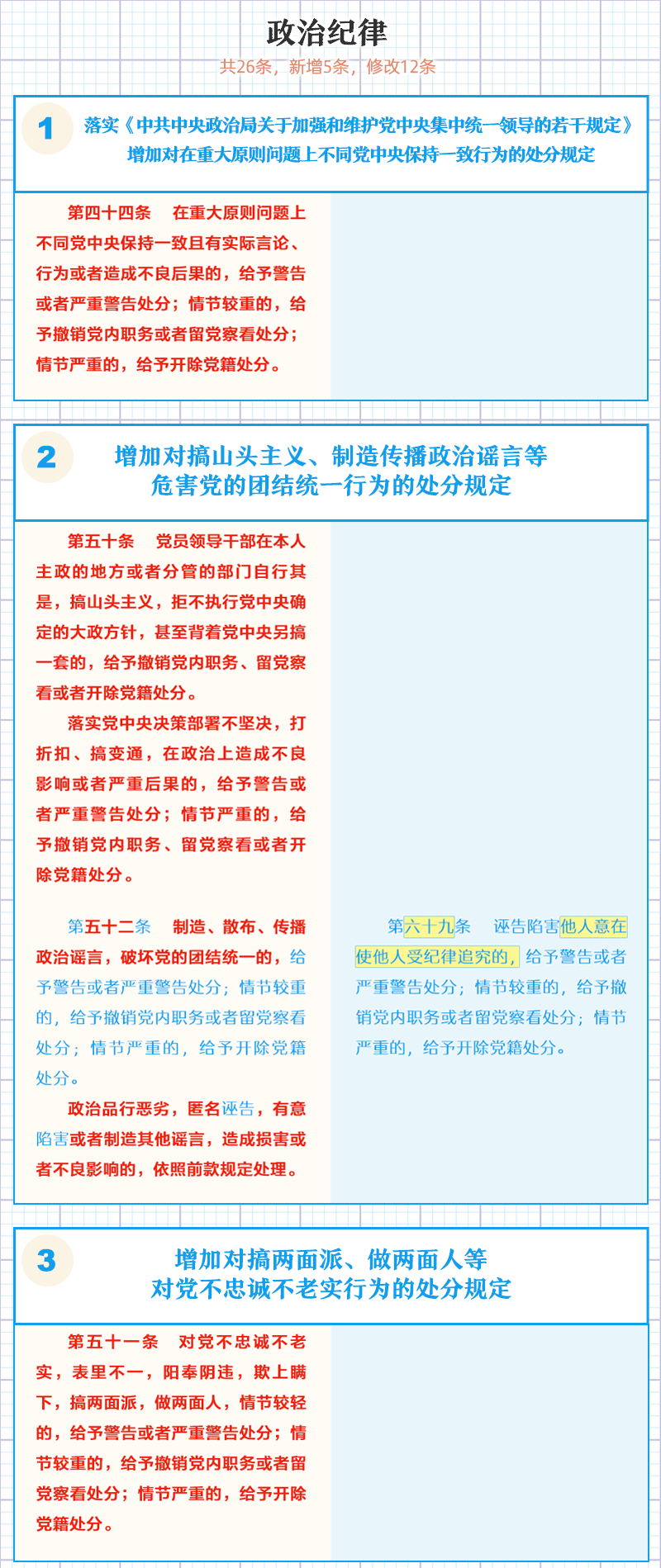
一图了解《中国共产党纪律处分条例》修订的主要内容
来源:中央纪委国家监委网站
发表日期:2018-09-30 09:00:00
上一篇:
市行政服务中心上学习党纪条例教育专题党课
下一篇:
市政府办党组集体学习新修订的《中国共产党纪律处分条例》